Copied!

OpenOSI · PropTech · Kazakhstan · 2024

OpenOSI

Modernising property governance for Kazakhstan: a mobile-first OSI (homeowners association) platform, investor pitch, and brand system — designed to replace opaque legacy “KSK” practice with transparent, democratic tooling residents actually want to open.

OpenOSI — product cover

Year

2024

Role

Lead UI/UX · Graphic design

Type

PropTech · Mobile app · Branding · Pitch

Status

Design & pitch complete · Dev paused

Deliverables

Brand · App UI · Investor deck · Print collateral

Focus

Residents ↔ management · Transparency · Investment readiness

PropTech Kazakhstan OSI / HOA Brand + app + pitch

Design-ready for investment. Identity, 10-slide deck, and mobile MVP UI are packaged; engineering paused after the investor reshuffled their portfolio — the work still supports new rounds.

The problem in one beat

Replace opaque KSK habit with a digital owners association: money, votes, and building comms in one legible mobile layer — not a binder in the basement.

Brand identity

Logo and palette were nailed before the app chrome: an isometric cube — blue mass for trust, green lift for growth, window read as “home / unit”. It had to survive favicon size, deck headers, and app bars without losing the 3D read.

A separate brand PDF explored directions that didn’t ship; the approved SVG became the spine for both the investor story and the UI.

  • Deep blue
  • Sky accent
  • Growth green

Brand directions · PDF · Full gallery

OpenOSI — approved logo mark

Unused directions — snapshot

Six of thirteen explorations — click-through set with the production mark lives in the gallery below.

Investor deck & how we worked

10-slide arc

Market tension → product promise → resident capabilities → proof → economics → tech & security → close. Written so the founder could present, not read bullet soup.

Lean & hypothetical

No paid research budget: every frame was a hypothesis to validate post-seed — what to teach before signup, how little PII to collect, how “transparency” looks as a chart.

Deliverables

Brand system, hi-fi mobile flows, investor deck, print-ready marketing layouts — one visual language end to end.

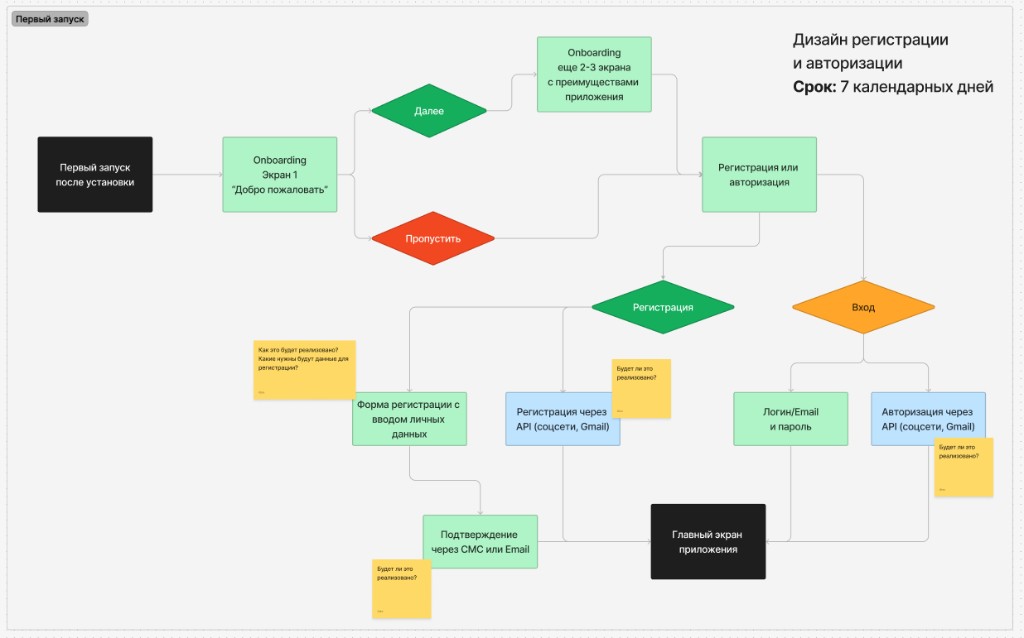
Mobile product

Journey maps carried sticky notes: e.g. how verification might work and where copy must calm privacy fears — not hand-waved for “later”.

Democratic voting

Ballots that feel final and simple — not scanned paperwork dressed as pixels.

Transparency

Utilities and money visualised with real chart patterns so variance is obvious, not buzzworded in the deck only.

Action-first feed

Building notices and neighbour signal in one stream, structured to cut noise.

Onboarding/auth map → four hi-fi onboarding screens. Main IA map → home, contacts, notifications, consumption.

Outcome

Seed funding landed; development stopped when the backer changed strategy. The founder still reuses this pack for new investors — turnkey design position, not a concept deck alone.

Thank you.

Tomorrow will be better.